首页
关于乌苏
企业简介
董事长致辞
企业文化
荣誉资质
社会责任
员工风采
产品展示
颗粒剂
注射剂
片剂
胶囊剂
口服液
原料药
大健康
业务领域
医药销售
中西药生产
原料药生产
大健康产业
医药研发
药材培植
新闻动态
企业新闻
党建活动
行业动态
采购招标
联系我们
招贤纳士
在线留言
Menu
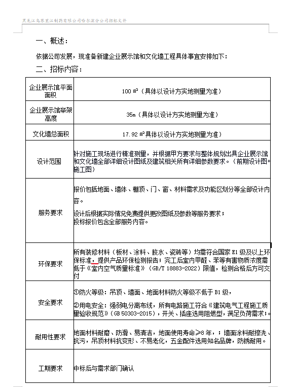
采购招标
首页
>>
采购招标
采购招标
微信分享
微信扫码分享朋友圈
点击分享:
乌苏里江荣誉室设计招标文件(5)(4).docx